近年来,我国体育产业及体育馆行业在政策支持和市场需要驱动下不休发展。居民健全意识的提升和消费升级,推进体育馆行业需要不休增长;大型体育赛事的进行也推进了体育馆的建设和升级。同时,智能化和绿色环保技术的发展为体育馆行业的创新提供了新的动力。党的十八大以来,我国体育产业总规模和增长值大幅跃升,增速均高于同期GDP的增速,占昔时国民出产总值的比重持续上升。目前,我国已根基形成以较量表演、健身休闲为引领,运动场馆服务、体育培训、体育造作、体育传媒等共同发展的体育产业系统。
一、宏观概况与政策支持
《“十四五”体育发展规划》提出,到2025年,体育产业总规模将达到5万亿元,增长值占国内出产总值比重达到2%,居民体育消费总规模超过2.8万亿元,从业人员超过800万人。这一指标的提出,标志取中国体育产业迎来新的发展机缘期,同时也反映出我国体育产业对经济社会发展的贡献在不休加大。
二、行业发展亮点回首
全民健身战术的深刻执行推动了全民体育参加的热潮,场馆设施的覆盖面与智能化水平显著提升。体育赛事经济持续繁华,大型赛事带头了区域经济和有关产业链的蓬勃发展。同时,数字化和智能化技术的宽泛利用为行业注入新动力,优化了运营效能和用户履历。此表,国度政策支持与社会本钱的有效结合,不仅推进了体育基础设施的建设,还为体育产业链的延长和消费市场的升级创造了更多机缘。这些成就为将来五年的持续发展奠定了坚实基础。
国际级赛事的进行对区域经济的带头成效显著。赛事的直播、转播技术升级,为体育赛事经济注入了新的活力,吸引更多观多和赞助商参加。作为WTA 全球十大顶级赛事之一的2024年武汉网球公开赛的成功进行,对提升城市国际影响力、展示城市新形象阐扬了至关重要的作用。
三、市场远景及将来发展方向
????体育馆行业的远景乐观,预计将持续维持不变增长。随着“十四五”规划对体育产业的支持,体育馆行业将迎来更多的发展机缘。技术创新和智能化发展将进一步提升体育馆的服务质量和用户履历,而绿色环保理想的深刻人心也将推进体育馆的可持续发展。此表,多元化经营和产业升级将使体育馆成为城市文化和体育活动的重要载体,满足公家多样化的需要。当下体育馆不仅承担体育赛事进行与满足全民健身需要的职能,还拓展到文化、娱乐等多元领域。
随着运动场馆使用率的不休提升和运动场馆运营机构专业化水平的不休提高,运动场馆的使用率有趋于鼓和之势,运动场馆运营商在赛事运营与市场开发等方面堆集的主题竞争力难以变现并持续创造增长收益。将来运动场馆运营商将由从前单一的运动场馆运营商转型为文体产业综合运营商,甚至部门运动场馆运营商凭据城市发展必要,最终成功转型为体育城市运营商,助力地点城市打造体育名城。
(一)文体服务综合体是运动场馆将来发展方向
作为服务于新世代的新场馆理想,文体服务综合体主题特点在于职能复合与业态多元,是体育与文体有关业态融合发展的重要载体。文体服务综合体顺该当前消费者消费升级的需要,搭建体育与文体有关业态融合发展的载体与平台,符合体育产业与文体有关产业关联效应强的特点构建了较为合理的贸易模式,成为当前及将来运动场馆发展的重要方向。
(二)数字化赋能运动场馆运营效力提升
《“十四五”体育发展规划》中明确提出要提升场馆设施智能化水平激励各类运动场馆信息化、数字化、智能化刷新、升级与建设,打造一批拥有大数据采集与分析职能的运动场馆。体育社区和体育公园随着运动场馆信息化、智慧化建设水平的不休提升,将催生出更无数字化运动场馆利用场景,数字化赋能运动场馆运营效力提升的成效将进一步凸显。
(三)运动场馆赛后利用与绿色发展
随着冬奥会、亚运会、军运会、大运会、全运会等一系列国际、国内大型体育赛事相继进行,各地投入巨资构筑的大型运动场馆赛后利用与可持续发展问题将愈发凸显,成为关注的焦点。因而,在“双碳”指标下,运动场馆有望成为绿色低碳甚至低碳发展的范例与先行者,索求赛后利用的有效蹊径,致力于高质量发展、可持续发展。
四、发展机缘
????《“十四五”体育发展规划》点了然2035年体育强国建设蓝图指标和“十四五”时期体育发展的重要指标,到2035年我国将建成社会主义现代化体育强国。到 2030 年,体育整体发展质量和效益显著提升形成当局主导有力、社会充斥活力、市场规范有序人民积极参加、与根基实现社会主义现代化相适应的体育发展新格局。到 2035 年,体育的造度性命力、公共亲和力、国际竞争力、经济贡献力、文化软实力,世界影响力充分彰显,体育治理系统和治理能力实现现代化体育成为中华民族伟大回复的标志性事业。
????“十四五”时期体育发展的重要指标有以下8个方面:
1.?全民健身水平达到新高度
2.?竞技体育实力再上新台阶
3.?青少年体育发展进入新阶段
4.?体育产业发展形成新成就
5.?体育文化建设获得新进展
6.?体育对表交往做出新贡献
7.?体育科秸工作达到新水平
8.?体育法治水平得到新提升
“十四五”时期,我国进入新发展阶段。新发展阶段给运动场馆发展带来新机缘。利好政策的大力搀扶、新技术和新模式的利用、村落体育辽阔市场以及冬奥会的辐射效应赋予运动场馆新的可能,使我国体育场地设施的类型越发丰硕、数量显著增长、发展品质进一步提升得益于国度体育产业政策的支持、人民健柯讽想和体育消费意识的逐步提升,我国体育产业急剧发展,体育赛事活动进行频率越来越高,进行规模越来越大。
《国务院办公厅关于推进全民健身和体育消费 推动体育产业高质量发展的定见》明确提出,要“索求体育产业创新试验区建设”;在数字体育、数字活动、智慧运动场馆、区域体育发展同盟等领域提出了更高的要求。
五、存在的挑战
从国内运动场馆运营情况来看,我国运动场馆市场化水平仍有大幅提升空间,现有运动场馆的运营机构多为各级体育行政部门直属的事业单元。国内体育赛事市场处于急剧发展期。受益于现有赛事贸易化运营水平的急剧提升,国内体育赛事市场处于增长阶段,但短板在于不足顶级赛事的流量效应,因而增速并未出现显著的高速增长特点。整体看体育赛事市场仍具备持久投资价值,尤其是具备顶级赛事发展潜力的有关项目和公司。
六、运动场馆运营情况概述
凭据《2024年全国体育场地统计调查数据》,全国体育场地484.17万个,体育场地面积42.3亿平方米,全国人均体育场地面积2.89平方米。
全国田径场地20.93万个。其中,设有400米环形跑路的田径场地3.38 万个,占16.17%;其他田径场地17.55万个,占83.83%。全国游泳场地3.97万个。其中,室表游泳池2.06万个,占51.95%;室内游泳馆1.82万个,占45.68%;天然游泳场940个,占2.37%。
全国球类体育场地303.62万个。其中,足球、篮球、排球“三大球”场地150.42万个,占49.54%;乒乓球和羽毛球场地139.54万个,占45.96%;其他球类体育场地13.66万个,占4.5%。
全国冰雪体育场地2678个。其中,滑冰场地1764个,占65.87%;滑雪场地914个,占34.13%。
此表,全国全民健身蹊径110万个、全国健身房15.2万个、全国健身步路17.18万个,长度40.76万公里。运动场馆是进走活动训练、活动较量及身段磨炼的专业性场所。重要分为在室表进行角逐训练的运动场和在室内进行角逐训练的体育馆。
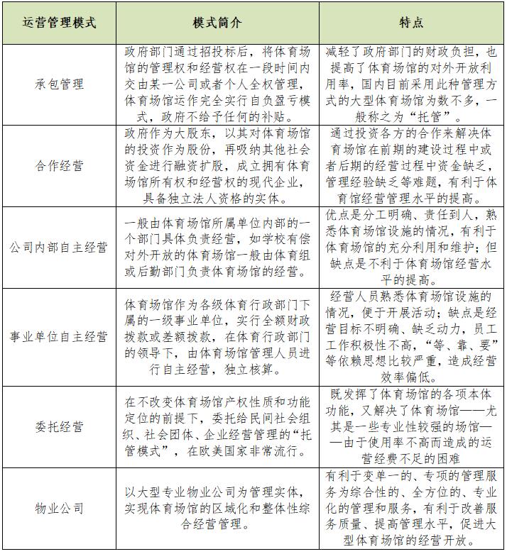
全国运动场馆重要运营治理模式可综合为以下6种:

体育馆运营应积极争取政策支持,蕴含当局运营补助、公共运动场馆免费或低收费盛开补助资金、疏导教育部门采办服务以及争取企事业单元工会文体活动经费。